مجتمع فنی و حرفه ای دانشمند با مجوز رسمی سازمان فنی و حرفه ای کشور، مرکز آموزش علوم کامپیوتر ، رباتیک و الکترونیک برای همه دختران ،پسران ،خردسالان ،کودکان،نوجوانان و بزرگسالان

 آموزش  رباتیک برای دانش آموزان و همه علاقمندان علوم رباتیک و الکترونیک     

آموزشگاه رباتیک در تهران     تلفن    :  77422883

 

 

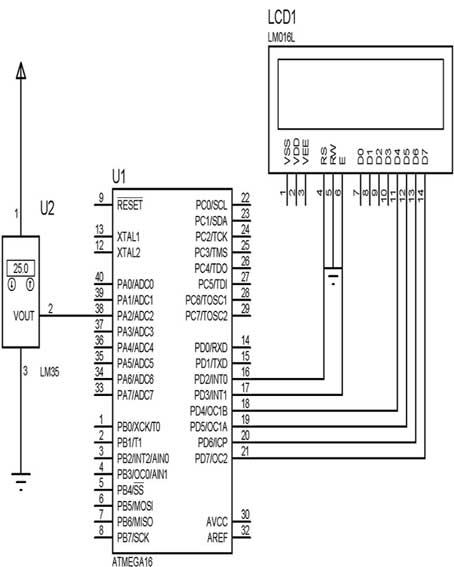
آموزش عملی  AVR

 

                                     پروژه دماسنج برای ATMEGA16

 

 

 

$regfile = "m16def.dat"

$crystal = 1000000

Config Lcdpin = Pin , Db4 = Portd.4 , Db5 = Portd.5 , Db6 = Portd.6 , _

Db7 = Portd.7 , E = Portd.3 , Rs = Portd.2

Config Lcd = 16 * 2

Dim T As Word

Config Adc = Single , Prescaler = Auto , Reference = Internal

Start Adc

 Do 

T = Getadc(2)

T = T / 4

 Cls

Cursor Off

Lcd "TEMP = " ; T

Waitms 500

 Loop

دانلود پروتئوس و بسکام پروژه دماسنج ساده

 

 

 

 

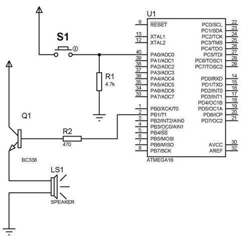
$regfile = "m16def.dat"
$crystal = 1000000
Config Porta.0 = Input
Config Portb.1 = Output
Do
If Pina.0 = 1 Then
Sound Portb.1 , 100 , 150
End If
Loop
End

 

پروژه ایجاد صدای بوق

 

 

 

 

 

 

دانلود پروتئوس و بسکام پروژه ی صوت بوق

 

 

 

 

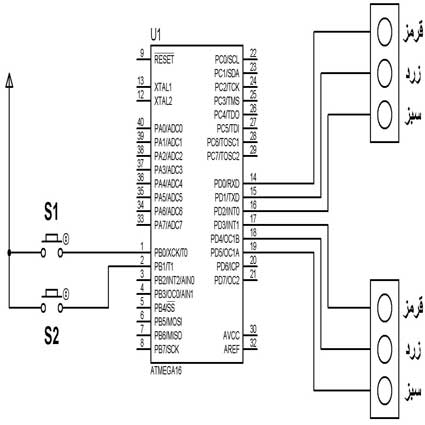
پروژه چراغ راهنما

 

 

 

$regfile = "m16def.dat"
$crystal = 1000000
Config Portb = Input
Config Portd = Output
Dim A As Byte


Do

Debounce Pinb.0 , 1 , Main1
Debounce Pinb.1 , 1 , Main2

Loop

Main1:

Portd = &B00000001
Debounce Pinb.1 , 1 , Main2
Waitms 600
Portd = &B00010000
Debounce Pinb.1 , 1 , Main2
Waitms 600

Goto Main1


Main2:

For A = 7 To 0 Step -1
Portd = &B00001100
Debounce Pinb.0 , 1 , Main1
Wait 1
Next A

For A = 2 To 0 Step -1
Portd = &B00001010
Debounce Pinb.0 , 1 , Main1
Wait 1
Next A

For A = 7 To 0 Step -1
Portd = &B00100001
Debounce Pinb.0 , 1 , Main1
Wait 1
Next A

For A = 2 To 0 Step -1
Portd = &B00010001
Debounce Pinb.0 , 1 , Main1
Wait 1
Next A

Goto Main2

 

 

 

 

 

 

دانلو فایل پروتئوس و بسکام پروژه چراغ راهنمایی

 

 

 

درصورتیکه به  مجموعه مدارات و پروژه های عملی AVR علاقمند هستید می توانید مجموعه های نقشه و پروژه های  AVR را از سایت www.daneshmandco.ir دانلود نمایید و یا مجموعه سی دی های مجموعه نقشه و پروژه های  avr را از موسسه صفا رایانه www.cdsiran.com یا www.cdsiran.ir   خرید نمایید.

 

درس بعدی   درس قبلی

 

درس اول          درس دوم              درس سوم        درس چهارم          درس پنجم            درس ششم                  درس هفتم

 

 

 

 

آموزش رایگان رباتیک برای دانش آموزان و همه علاقمندان
 

آموزش رباتیک برای کودکان 4 تا 9 ساله

 

  آموزش رباتیک برای دانش آموزان

 

 آموزش کامپیوتر برای کودکان 4 تا 9 ساله

 
  آموزش کامپیوتر برای  دانش آموزان 
 

آموزش  کاربردی و عمومی کامپیوتر برای همه

 
 آموزش مهارتهای ICDL1 بصورت کاربردی
 
 آموزش مهارتهای ICDL2 بصورت کاربردی
 

آموزش  تایپ  10  انگشتی  -     تضمینی

 

آموزش کارمند امور دفتری و منشیگری - بخش  IT

 
آموزش سخت افزار کامپیوتر
 
آموزش فتوشاپ PHOTOSHOP
 
آموزش کورل  COREL
 
 آموزش تری دی مکس           3D MAX    
 

    آموزش  اتوکد   AUTOCAD

 

دوره های استاندار  فناوری اطلاعات  و علوم کامپیوتر ( بیش از 250 رشته )

 

 دوره های استاندار    الکترونیک ( بیش از 80 رشته )

 

       دوره های اخذ دیپلم کار دانش

 

آموزش عمومی و کاربردی برای دانش آموزان  

آموزش رباتیک برای دانش آموزان  از سوم دبستان به بالاتر
آموزش کامپیوتر برای دانش آموزان
آموزش اینترنت برای دانش آموزان
آموزش هفت مهارت ICDL برای دانش آموزان
آموزش فتوشاپ برای دانش آموزان

دوره های عمومی کاربردی برای شاغلین و کارجویان

   آموزش  فتو شاپ برای بزرگسالان (فشرده و کوتاه مدت)
آموزش کاربردی کامپیوتر برای بزرگسالان ( کوتاه مدت)
آموزش اینترنت برای بزرگسالان (فشرده و کوتاه مدت)
   آموزش  مهارت ICDL برای بزرگسالان (  کوتاه مدت)
 

آموزش تخصصی رباتیک  و  الکترونیک    

آموزش  اصول الکترونیک ( در چهار سطح )
آموزش نرم افزاری کاربردی الکترونیک (طراحی و آزمایشگاه )  
آموزش رباتیک در 12 ترم  ( و در سه سطح )
آموزش میکروکنترلر AVR ( در سه سطح )
آموزش میکرو کنترل ARM ( در سه سطح )
آموزش مبانی رباتیک ( استاندار فنی و حرفه ای )
آموزش سخت افزار  رباتیک ( استاندار فنی و حرفه ای ) 
آموزش میکروکنترلرها در رباتیک ( استاندار فنی و حرفه ای ) 
آموزش سخت افزار  رباتیک ( استاندار فنی و حرفه ای  
آموزش PSPICE  ( شبیه سازی مدارات الکترونیکی )
آموزش  ORCAD ( تحلیل مدارات )
آموزش PROTEUS ( طراحی فیبر مدارچاپی ) 
آموزش ALTIUM DESIGNER ( طراحی مدارچاپی )  
آموزش PROTEL  DXP (  طراحی مدارچاپی و رسم شماتیک ) 
آموزش  PIC  ( در سه سطح )
آموزش FPGA) VHDL )
آموزش   LABVIEW
آموزش   EWB ( الکترونیک ورک بنج )
آموزش  XMEGA
 

دوره های استاندار  فناوری اطلاعات ( بیش از 250 رشته )

آموزش 7 مهارت  ICDL 1
آموزش 7 مهارت  ICDL 2
مبانی فناوری اطلاعات ( IT  BASICS )
رایانه کار درجه 2
رایانه کار درجه 1
رایانه کار نرم افزار POWER POINT  
شهروند الکترونیکی (کار با اینترنت)
   آموزش   طراحی وب سایت
آموزش دوره کامل طراحی وب سایت
آموزش طراحی وب سایت با JOOMLA ( جوملا)
آموزش طراحی سایت با   WORDPRESS   ( ورد پرس )
آموزش  فروشگاه ساز MAGENTO (  مجنتو )
آموزش طراحی وب سایت  استاتیک

  آموزش    JQUERY   (جی کوئری ) 

    آموزش    SEO   ( سئو )

آموزش  ساخت فروشگاه اینترنتی

آموزش  وب   ASP.NET  -C# - NET-SQL-  

 

  آموزش  برنامه نویسی

آموزش برنامه نویسی  (اندروید ) ANDROID
آموزش برنامه نویسی( جاوا ) JAVA
آموزش برنامه نویسی ( سی پلاس پلاس )  ++C
آموزش برنامه نویسی   ( ای اس پی ) ASP.NET
آموزش برنامه نویسی   ( سی شارپ ) C#.NET
آموزش   SQL  SERVER
آموزش برنامه نویسی  کاربردی  
آموزش برنامه نویسی   ( لینوکس )  LINUX
آموزش  ساختمان داده و الگوریتم 
 

  آموزش شبکه و سخت افزار

آموزش فشرده ( نت ورک پلاس ) +NETWORK
آموزش فشرده شبکه   MCITP
آموزش فشرده شبکه  CCNA
آموزش برنامه نویسی   ( ای اس پی ) ASP.NET
آموزش برنامه نویسی   ( سی شارپ ) C#.NET
آموزش عملی سخت افزار +A
آموزش  امنیت شبکه
 

آموزش گرافیک 

آموزش فتوشاپ PHOTOSHOP   
آموزش کورل  COREL
آموزش ایلوستریتور ILLUSTRATOR   
آموزش ایندیزاین   INDESIGN
 

طراحی سه بعدی 

آموزش تری دی مکس  3D MAX   
آموزش  V-AAY   
آموزش راینو   RHINO   
آموزش ایلوستریتور ILLUSTRATOR   
 

آموزش  فنی و مهندسی  

آموزش کتیا  CATIA   
آموزش سالیدورک   SOLID WORKS
آموزش اتوکد  AUTO CAD   
آموزش متلب   MATLAB

مشاوره تلفنی : 77422883

 مشاوره حضوری

 آموزش غیر حضوری

    محصولات آموزشی و فرهنگی

صفحه اصلی